首页
>
资讯
>
培训通知
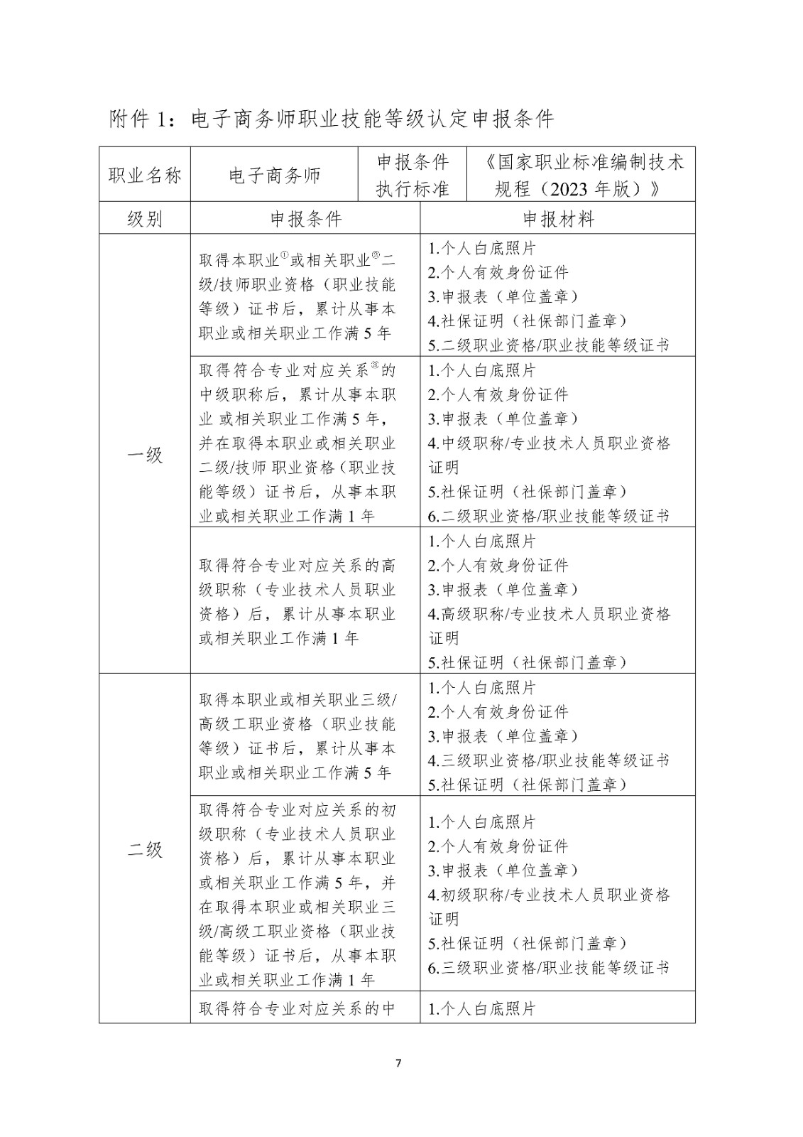
关于开展雄安新区八月份电子商务师职业技能等级认定工作的通知
发布时间:2025/07/10 14:38:33
分享到:
上一篇
返回列表
下一篇