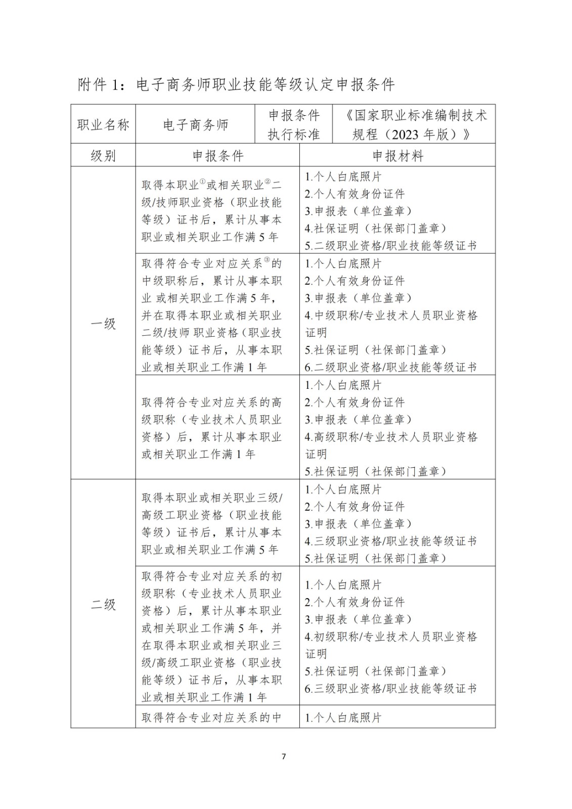
关于开展雄安新区九月份电子商务师职业技能等级认定工作的通知

发布时间:2025/08/07 09:53:51
分享到:

1755049992444007928.jpg

1755049992654015086.jpg